Ultimate Factors You Need to Know That Shapes the Euro's Value in Global Markets

ACY Securities - Market Analysis & Education Team

2024-09-18 17:17:47

The Euro (EUR), as the official currency of 20 European countries, is a key player in the global forex market. Since its introduction in 1999, it has grown to become the second most traded currency globally, commonly appearing in popular currency pairs such as EUR/USD

The Euro's value is influenced by a variety of economic and political factors, making it essential for forex traders to stay updated on the forces driving its fluctuations. From central bank policies and interest rates to global economic shifts, understanding these variables is key to making reliable trading decisions. 

For traders working with ACY Securities, it is crucial to recognise that the Euro’s value is shaped not only by the policies of the European Central Bank (ECB) but also by broader factors like interest rates, inflation, economic growth, and political stability within the European Union (EU). 

The intricate relationship between these variables means that it is essential to keep a close eye on Euro movements, especially when formulating informed trading strategies. 

Importance of Understanding the Factors Influencing the Euro's Value in Global Markets 

The value of the Euro (EUR) within the global forex market is influenced by a wide range of factors, from economic indicators to political events. For those involved in forex trading, understanding these elements is crucial, as they have a direct impact on trading strategies and risk management

For businesses and forex traders, a solid understanding of what drives the Euro’s value can lead to smarter, more informed decisions that result in better returns. Moreover, policymakers use insights into these factors to craft economic strategies that ensure currency stability. 

For ACY Securities traders, understanding the complex dynamics behind Euro exchange rate movements is key to navigating market volatility, effectively managing risk, and capitalising on emerging opportunities in the constantly fluctuating foreign exchange markets. 

By staying informed on economic data releases, central bank decisions, and shifts in the global market, traders can anticipate changes in the Euro’s value and adjust their forex trading strategies accordingly. 

This article aims to explore the main economic, political, and market factors influencing the Euro’s value, providing insights to help you make more informed trading decisions. 

Economic Indicators Affecting the Euro’s Value 

Role of the European Central Bank (ECB) in Setting Interest Rates 

One of the most influential institutions in determining the Euro’s value is the European Central Bank (ECB). The ECB controls interest rates across the Eurozone, directly affecting the cost of borrowing and returns. The ECB's key rates include the main refinancing operations rate, the deposit facility rate, and the marginal lending facility rate. 

  • The main refinancing operations rate dictates the cost banks can borrow from the ECB weekly. 
  • The deposit facility rate influences the interest banks earn on their overnight deposits with the ECB. 
  • The marginal lending facility rate sets the cost for overnight credit from the ECB. 

These interest rates directly influence the foreign exchange market, as changes in rates affect the overall exchange rate of the Euro against other major currencies like the US Dollar (USD), Japanese Yen (JPY), and British Pound (GBP). At ACY Securities, traders closely follow these rate decisions to inform their forex trading strategies, as any shift can lead to immediate changes in the Euro’s value. 

Influence of Interest Rate Changes on Trader Behaviour and the Euro’s Value 

Changes in interest rates by the ECB can have a significant impact on trader behaviour and, consequently, the Euro's value. When the ECB raises interest rates, it often strengthens the Euro because higher rates provide better returns on Euro-denominated assets. This attracts forex traders, leading to capital inflows and a rise in demand for the Euro, thus boosting its value. 

Conversely, when the ECB lowers interest rates, the Euro can weaken. Lower interest rates reduce returns, causing capital outflows as traders seek higher yields in other currencies or markets. For example, lower interest rates may lead traders to place their funds in US dollar or Japanese yen-denominated assets, weakening demand for the Euro. 

Historical Examples of Interest Rate Changes and Their Impact on the Euro 

Over the years, the ECB’s interest rate policies have had a profound effect on the Euro. For instance, during the 2008 global financial crisis, the ECB drastically reduced interest rates to stimulate the economy. The main refinancing rate dropped from 4.25% to 1.00% by December 2008. This substantial reduction weakened the Euro, as lower returns on Euro-denominated assets led traders to seek better opportunities elsewhere. 

More recently, during the COVID-19 pandemic, the ECB maintained a low-interest rate environment to encourage borrowing and support economic recovery. However, with rising inflation in 2021 and 2022, the ECB shifted its stance, initiating a series of interest rate hikes to combat inflation. By September 2023, the main refinancing operations rate had risen to 4.50%. These rate hikes boosted the Euro’s value by increasing trader confidence and making Euro-denominated industry more attractive. 

For a deeper dive into these crucial elements, watch more here, where we break down the key drivers behind the Euro's fluctuations and offer actionable insights for traders.

 

Inflation and Its Effect on the Euro’s Value 

Inflation is another key factor that significantly impacts the Euro’s value. Inflation refers to the rate at which prices for goods and services rise, eroding the purchasing power of a currency. High inflation in the Eurozone often leads to a weaker Euro as it reduces the currency’s buying power relative to other currencies. Conversely, low inflation helps maintain or even strengthen the Euro, as it preserves the currency's value. 

Relationship Between Eurozone Inflation Rates and the Euro’s Strength 

When inflation in the Eurozone rises, the European Central Bank (ECB) typically raises interest rates to control inflation. This leads to a stronger Euro as higher interest rates make Euro-denominated industry more attractive to traders. 

  • The ECB's interest rate, as shown in the chart, increased significantly from 0% in 2022 to 4.25% by 2024. This sharp rise was a direct response to inflationary pressures in 2021-2022. 
  • Higher rates during this period helped curb inflation and boosted the Euro's strength by offering better returns to forex traders. 

If inflation falls, the ECB may reduce rates to stimulate growth, potentially weakening the Euro. For traders at ACY Securities, understanding how the ECB’s rate decisions correlate with inflation trends helps in projecting Euro movements and making informed trading decisions. 

ECB’s Inflation Targets and Their Impact on Monetary Policy 

The European Central Bank (ECB) has long used inflation targets as a key tool to guide monetary policy and maintain price stability in the Eurozone. Historically, the ECB aimed to keep inflation rates "below, but close to, 2%." 

However, in 2021, the ECB revised this to a more symmetrical 2% target, indicating that both above-target and below-target inflation are equally concerning for the economy. 

According to the ECB, "We are targeting an inflation rate of 2% over the medium term." 

This policy shift highlights the importance of maintaining balanced inflation levels. When inflation exceeds the 2% target, the ECB typically raises interest rates to cool the economy, attract foreign interest, and strengthen the Euro. 

Conversely, if inflation falls below target, the ECB may lower rates to stimulate economic activity, potentially weakening the Euro by reducing its appeal to traders. 

For traders at ACY Securities, understanding how the ECB’s inflation targets affect monetary policy is crucial for anticipating changes in the Euro’s value and adjusting their trading strategies accordingly. 

Gross Domestic Product (GDP) and Its Impact on the Euro 

Gross Domestic Product (GDP), a critical measure of the total value of goods and services produced within an economy, is one of the most significant indicators of economic health for the Eurozone. 

1. Importance of GDP Growth 

GDP growth is widely regarded as a key indicator of an economy’s strength and stability. A growing GDP typically suggests an expanding economy, attracting forex interest and, in turn, strengthening the Euro. For example, from 2015 to 2023, the Eurozone’s GDP increased from $12.2 trillion to $15.2 trillion, as seen in the chart. This expansion reflects a period of economic recovery and growth following global disruptions. 

This consistent growth often results in a stronger Euro, as traders seek to take advantage of improved economic conditions and opportunities. For forex traders at ACY Securities, an expanding Eurozone economy can signal the potential for the Euro to appreciate against other major currencies like the US Dollar (USD) or Japanese Yen (JPY), presenting reliable trading opportunities. 

Conversely, during economic downturns, such as the 2020 recession, the Eurozone’s GDP fell sharply, which weakened the Euro. Lower trader confidence reduced economic activity, and capital outflows during these periods lead to a weaker currency. Traders who understand these dynamics can better anticipate the Euro's movement during periods of economic contraction. 

2. Historical Trends in GDP and Euro Value 

Historically, GDP trends have played a pivotal role in influencing the Euro's strength in the forex market. Let us look at some key moments where changes in GDP growth directly affected the Euro’s performance: 

  • 2017: Following the Eurozone debt crisis, Eurozone GDP grew by 2.63%, reaching $12.74 trillion. This period of recovery and stabilisation saw a stronger Euro, as trader confidence returned, fuelling higher demand for Euro-denominated industry. 
  • 2018-2019: The growth rate slowed to 1.78% in 2018 and 1.58% in 2019, signalling emerging economic challenges. Although growth remained positive, the deceleration created uncertainty in the markets, leading to a moderate weakening of the Euro as market sentiment shifted. 
  • 2020: The COVID-19 pandemic caused significant economic disruption, with a sharp GDP contraction of 6.10%, bringing the total GDP to $13.15 trillion. Reduced consumer spending, disrupted supply chains, and decreased interest led to a weakened Euro, as traders sought safer currencies like the US Dollar and Japanese Yen. For ACY Securities traders, this period offered lessons in the importance of safe-haven strategies during times of extreme economic distress. 
  • 2021: The economic recovery in 2021 saw a GDP increase of 12.16% to $14.75 trillion, fuelled by aggressive fiscal stimulus measures and a rebound in consumer and business activity. This surge bolstered the Euro, as traders saw the Eurozone's recovery as a sign of future stability. However, despite this rebound, ongoing uncertainties, including supply chain challenges and inflation concerns, continued to impact the Euro's longer-term trajectory. 
  • 2022: In contrast to the recovery momentum of 2021, Eurozone GDP contracted by 3.71% in 2022, reflecting lingering economic uncertainties, particularly around inflation, energy prices, and supply chain disruptions. This downturn had a negative effect on the Euro, making it less attractive to traders
  • 2024 Outlook: For 2024, the Eurozone's GDP growth has been revised upward to 0.7%, signalling a more positive outlook for the region’s economy. Additionally, headline inflation, as measured by the Harmonised Index of Consumer Prices (HICP), is forecast to stabilise at 2.4% for 2024, with slight downward revisions to 2.0% in 2025 and 1.9% in 2026. This forecast provides a more optimistic outlook for the Euro, suggesting the potential for a stronger currency as inflation moderates and economic growth resumes. 

3. The Impact of GDP Growth on Trading Strategies 

For forex traders, understanding how GDP trends influence the Euro’s value can help develop more effective trading strategies. For example: 

  • During periods of GDP growth, the Euro typically strengthens, making Euro-denominated assets more appealing. Traders can capitalise on this by entering long positions on Euro-based currency pairs, anticipating further appreciation as the Eurozone economy expands. 
  • During periods of economic contraction or recession, like in 2020, the Euro tends to weaken. In such cases, traders might consider entering short positions on Euro pairs or seek opportunities in safe-haven currencies like the US Dollar or Swiss Franc (CHF). This allows them to mitigate risk during times of market volatility. 

Impact of Employment Levels on the Euro 

1. High Employment and Currency Strength 

Employment levels serve as a vital indicator of economic health. When employment is high, it usually leads to increased consumer spending, which in turn stimulates economic growth. With more people working, there is greater disposable income available for purchasing goods and services. This surge in spending supports businesses and fosters economic stability, which often strengthens a country's currency. 

For example, the Euro Area's unemployment rate dropped significantly from 11.97% in 2013 to 6.75% in 2022. This rise in employment contributed to higher consumer spending, supporting economic stability and growth. In response, the Euro often becomes more attractive to forex traders, resulting in increased demand for the currency. 

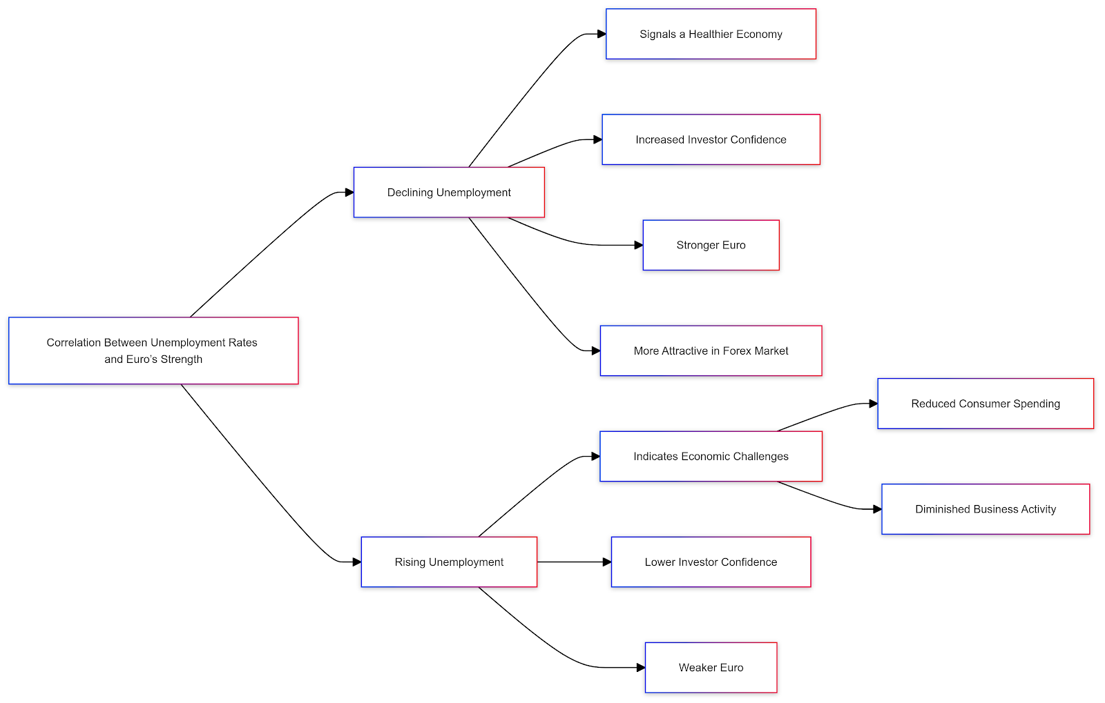
2. Correlation Between Unemployment Rates and the Euro’s Strength 

There is a close correlation between unemployment rates and the Euro's strength: 

  • Declining unemployment typically signals a healthier economy, leading to: 
    • Increased trader confidence 
    • A stronger Euro as it becomes more attractive in the foreign exchange market. 
  • Example: From 2014 to 2022, the Eurozone unemployment rate decreased from 11.63% to 6.75%, improving the economic outlook and strengthening the Euro. 
  • Rising unemployment often points to economic challenges, such as: 
    • Reduced consumer spending 
    • Diminished business activity 
    • Lower trader confidence, which weakens the Euro. 
  • Example: During the global disruptions of 2020, the Euro Area’s unemployment rate increased to 7.82%, contributing to downward pressure on the Euro as traders worried about the region’s economic future. 

Monitoring employment trends is crucial for projecting exchange rate fluctuations and making informed trading decisions. 

Political Stability and Government Policies 

1. Political Events 

Political stability plays a significant role in determining a currency’s strength. Political events, such as elections, referendums, or political instability, can influence the Euro’s value. When a country or region experiences political stability, it fosters trader confidence and promotes economic predictability, which usually strengthens the currency. 

Conversely, political uncertainty often results in market volatility. Traders may fear the potential for economic disruption, leading them to seek safer assets. 

2. Elections and Referendums 

Elections and referendums within the Eurozone can have a profound impact on the Euro based on their outcomes. Changes in government can introduce uncertainty regarding future fiscal and monetary policies, affecting trader sentiment. For instance, national elections that lead to a change in leadership may create volatility in the Euro’s value, as traders assess the potential for shifts in economic strategy. 

A prominent example is the 2016 Brexit referendum, where the UK voted to leave the European Union (EU). Leading up to and following the vote, the Euro experienced significant volatility as traders speculated about the potential trade and economic disruptions caused by the UK’s departure. 

3. Political Uncertainty 

Periods of political uncertainty—whether due to prolonged election processes, coalition government formation, or unresolved political crises—can weaken the Euro. This is because traders are more likely to pull their funds from the Eurozone and place them in safer assets during times of uncertainty. 

For example, when political crises arise within the Eurozone, such as debates over economic reforms or fiscal responsibility, the Euro often faces downward pressure due to concerns about the region’s economic stability. 

For forex traders, political uncertainty creates both challenges and opportunities in the global currency markets. Being aware of these developments allows traders to take advantage of short-term fluctuations while managing currency risk effectively. 

4. Government Debt 

Government borrowing and debt levels have a direct impact on trader confidence and, subsequently, the Euro's value. High levels of government debt can signal potential financial instability, leading to decreased trader confidence and a weaker Euro. Conversely, lower levels of debt and responsible fiscal management tend to support a stronger currency by promoting economic stability. 

Influence on Trader Confidence 

Government debt plays a significant role in shaping perceptions of a country’s ability to meet its financial obligations. When government debt rises too high, traders may become concerned about the nation's fiscal health. This, in turn, can result in higher borrowing costs and reduced interest in Euro-denominated industry. 

5. Case Studies of Debt Crises and Their Impact on the Euro 

Greece Debt Crisis (2010-2015) 

The Greek debt crisis is a prime example of how excessive government debt can impact the Euro. In 2010, Greece faced a severe debt crisis, with its public debt reaching approximately 170% of its GDP. Trader concerns about Greece’s ability to repay its debts led to multiple bailout packages from the EU and IMF, contributing to Euro volatility during this period. The crisis also sparked fears of contagion in other Eurozone countries, further weakening the Euro. 

Italy's Debt Concerns (2018-2019) 

Similarly, Italy's rising debt levels in 2018 raised alarm bells among traders. Italy's government debt had ballooned to around €2.3 trillion, 130% of its GDP. Political uncertainty, combined with budgetary disputes between the Italian government and the European Commission, led to fluctuations in the Euro as markets reacted to the potential risks associated with Italy’s fiscal health. 

6. Government Spending and Taxation Policies 

Government spending and taxation policies are crucial in determining the economic stability of a country and, by extension, the strength of the Euro. Effective fiscal management, including prudent government spending and efficient tax policies, promotes economic growth and stability. 

In contrast, irresponsible fiscal policies can lead to economic imbalances and reduced trader confidence, weakening the Euro. 

Global Market Factors Impacting the Euro's Value 

1. Trade Balances 

Trade balances represent the difference between a country's exports and imports. When a country exports more than it imports, it records a trade surplus; when imports exceed exports, a trade deficit occurs. 

Impact on the Euro: 

A trade surplus in the Eurozone often boosts the Euro’s value. A surplus means more foreign buyers are purchasing Euro-denominated goods, which increases demand for the Euro. For example, the Eurozone posted a €22.3 billion trade surplus in June 2024, supporting a stronger Euro as demand for European goods increased. 

Conversely, a trade deficit can weaken the Euro, as more currency flows out of the Eurozone to pay for imports. This outflow can reduce the demand for the Euro, leading to depreciation in its value. For ACY Securities traders, analysing trade balance data can provide valuable insights into currency movements and potential trading opportunities. 

2. Foreign Exchange Reserves 

Foreign exchange reserves are assets held by central banks to support their national currencies and manage exchange rates. These reserves typically include foreign currencies, gold, and other liquid assets. 

Role of Foreign Exchange Reserves: 

High reserves indicate a central bank can intervene in the currency markets, providing stability and increasing confidence in the currency. For instance, the Eurozone’s reserves reached $92.4 billion in July 2024, reflecting efforts by the European Central Bank (ECB) to bolster the Euro's value during times of uncertainty. 

Management of Reserves: 

Central banks, including the ECB, manage reserves to stabilise the Euro by intervening in the forex market when necessary. These interventions can help smooth out extreme fluctuations in the Euro’s value, which is crucial for forex traders looking to capitalise on market stability. 

3. Currency Speculation 

Currency speculation involves traders buying and selling currencies to gain from short-term price movements. Traders' expectations and market sentiment play a significant role in influencing a currency’s value. 

Influence of Speculation on the Euro: 

Speculative trading can lead to sharp movements in the Euro's value, even when the underlying economic fundamentals remain unchanged. For instance, large-scale speculative bets against the Euro can cause significant depreciation in the short term, contributing to market volatility. 

External Economic Relations 

1. Relationship with the US Dollar (USD) 

The Euro often exhibits an inverse relationship with the US Dollar (USD). When the USD strengthens, the Euro typically weakens, and vice versa. This inverse relationship occurs because a stronger USD makes European exports more expensive, reducing foreign demand for Euro-denominated goods. 

Impact of USD Movements: 

For example, when the USD appreciates due to positive US economic data or an interest rate hike by the Federal Reserve (Fed), the Euro may depreciate as traders flock to USD-denominated assets. Conversely, if the USD weakens, traders might shift their focus to Eurozone assets, leading to a stronger Euro. 

2. Economic Relations with Key Trading Partners 

The Euro's value is also influenced by trade relations with major economies like the United States and China. Strong economic ties with key trading partners can support the Euro, while trade disputes or imbalances can negatively impact the currency. 

Impact of Trade Relations: 

For instance, favourable trade agreements that boost Eurozone exports to key partners such as the US or China can strengthen the Euro by increasing demand for Euro-denominated goods. Conversely, trade disputes like tariffs or trade wars can create uncertainty, weakening the Euro by reducing export volumes. 

Central Bank Policies 

1. The European Central Bank (ECB) 

The European Central Bank (ECB) plays a crucial role in shaping the Euro’s value by setting the monetary policy for the Eurozone. The ECB is responsible for maintaining price stability and promoting economic growth through various tools like interest rate adjustments and quantitative easing (QE). 

Role of Quantitative Easing: 

Quantitative Easing involves the ECB purchasing government bonds and other assets to inject liquidity into the economy. While QE can lower interest rates and encourage lending, it also increases the money supply, which can lead to inflationary pressures and weaken the Euro. 

For forex traders, keeping an eye on ECB policy decisions is essential for projecting market movements. Announcements regarding interest rate changes or QE programs can have immediate effects on the Euro's value, providing opportunities for reliable trade. 

2. Other Central Banks 

The Federal Reserve (Fed): 

The Federal Reserve's monetary policy decisions, including interest rate hikes and QE programs, have a global impact, influencing liquidity and trader sentiment worldwide. When the Fed raises interest rates, it typically strengthens the USD, which can lead to Euro depreciation as capital shifts to USD-denominated assets. 

The Bank of Japan (BoJ): 

The Bank of Japan (BoJ) also affects global financial markets through its monetary policy, particularly its low-interest-rate environment and extensive QE measures. Movements in the Japanese Yen (JPY) can influence the Euro, especially in pairs like EUR/JPY, as traders adjust portfolios based on the relative strength of the Euro and Yen. 

Market Sentiment and Speculative Trading 

1. Trader Confidence 

Trader confidence in the Eurozone plays a key role in driving the Euro's value. High confidence levels typically lead to a stronger Euro, as traders are more likely to purchase Euro-denominated assets. 

Driving Factors: 

Trader confidence is influenced by several factors, including economic performance, political stability, and fiscal health in Eurozone countries. For instance, strong economic growth and stable political environments boost confidence and can lead to a stronger Euro, while economic instability and political uncertainty can cause the currency to weaken. 

2. Speculative Trading 

Speculative traders look to gain from short-term fluctuations in the Euro’s value. These traders are often driven by market rumours, expectations, or geopolitical events rather than fundamental economic data. 

Impact of Market Rumours: 

Market rumours and geopolitical events can trigger short-term volatility in the Euro. For instance, unexpected news related to a major political or economic event, such as Brexit or an international conflict, can lead to sudden changes in the Euro's value as traders react to the latest information. Speculative trading often amplifies these movements, leading to sharper exchange rate fluctuations. 

For traders, understanding market sentiment and speculative activity can provide opportunities to enter or exit trades based on short-term market trends

Impact of External Shocks 

1. Global Crises 

Global economic crises can have a significant impact on the Euro, as traders often seek safer assets like the USD during times of uncertainty. 

2008 Financial Crisis: 

During the 2008 financial crisis, the Euro weakened initially as global instability pushed traders towards the USD. The European Central Bank (ECB) responded with lower interest rates and liquidity support to stabilise the economy, eventually helping the Euro recover. 

COVID-19 Pandemic: 

Similarly, the COVID-19 pandemic created significant volatility in the Euro. Initial concerns about the Eurozone's economic resilience weakened the currency, but coordinated fiscal measures and ECB support, including asset purchases, helped stabilise the Euro over time. 

2. Natural Disasters and Political Unrest 

Natural disasters and political unrest can also disrupt economic activity in the Eurozone, leading to temporary but significant impacts on the Euro's value. 

Political Unrest: 

For example, the Greek debt crisis (2010-2015) and the Brexit referendum caused considerable volatility in the Euro as traders feared potential economic disintegration or instability in the Eurozone. 

For ACY Securities traders, being aware of these external shocks and their potential impact on the Euro is essential for effective risk management and trading strategies. 

Conclusion 

The value of the Euro (EUR) is influenced by a complex web of interconnected factors, each playing a critical role in determining its strength and stability within the global forex market. Key factors include: 

  • European Central Bank (ECB) Policies: The ECB’s interest rate decisions have a direct impact on trader confidence, currency value, and the Euro's appeal in the market. 
  • Inflation Rates
    • Moderate inflation supports the Euro by maintaining price stability
    • High inflation erodes the Euro’s value by decreasing its purchasing power. 
  • GDP Growth: Strong economic performance and growth lead to higher demand for the Euro, resulting in currency appreciation. 

Additionally, the Euro’s value is shaped by: 

  • Political Stability and Fiscal Policies
    • Political uncertainty or fiscal mismanagement in Eurozone countries can lead to market volatility and a decline in trader confidence
  • Global Market Dynamics
    • A trade surplus boosts the Euro by increasing demand for Euro-denominated goods. 
    • Speculation based on market sentiment can lead to short-term fluctuations in the Euro’s value. 
  • Relationship with the US Dollar (USD): The Euro often has an inverse relationship with the USD, meaning movements in the USD—driven by Federal Reserve (Fed) policies or changes in the US economy—can cause corresponding shifts in the Euro’s value. 
  • Economic Relations with Key Trading Partners: Strong trade ties with major partners like China and the United States can support the Euro, while trade disputes can lead to depreciation. 

At ACY Securities, we empower traders by providing:   

  • Education Tailored to You: Catering to traders of all levels, we offer a diverse range of educational resources.  
  • Informed Trading: We ensure you are not trading in the dark. Our expert insights and analysis support your trading decisions, helping you navigate the markets more confidently.  
  • Ready to Dive In? Open your account with us today and begin a journey of growth and learning. Embrace the opportunity to grow, learn, and excel in the dynamic trading landscape with ACY Securities.  

Explore ACY Securities' expert-led webinars to help traders navigate the world of the forex market. Learn more about Shares, ETFs, Indices, Gold, Oil and other tradable instruments we have on offer at ACY Securities.  

You can also explore our MetaTrader 4 and MetaTrader 5 trading platforms including access to our free MetaTrader scripts. Then try out your own trading strategies on your own free demo trading account.  

Frequently Asked Questions (FAQs) 

1. What is the most significant factor influencing the Euro's value? The most significant factor affecting the Euro's value is the European Central Bank (ECB)'s monetary policy, especially interest rate decisions. When the ECB raises rates, it typically attracts foreign interest, boosting the Euro. Conversely, lower rates can decrease demand for the Euro, leading to depreciation. 

2. How does the European Central Bank influence the Euro? The ECB influences the Euro through monetary policy tools like setting interest rates and conducting open market operations. Adjustments in rates directly affect the Euro’s attractiveness to traders. Other measures, such as asset purchases, also impact liquidity and economic conditions, shaping the Euro’s value. 

3. Can political events in non-Eurozone countries affect the Euro? Yes, political events in non-Eurozone countries can affect the Euro. For example, geopolitical tensions or economic disruptions in major trading partners like the US or China can influence global market sentiment, affecting demand for the Euro. 

4. How do global economic crises impact the Euro? Global economic crises can lead to a weaker Euro as traders may move toward safe-haven currencies like the US dollar. Economic slowdowns, reduced trade, and the interest outflows during crises also contribute to Euro depreciation. 

5. What role does speculative trading play in the Euro's value fluctuations? Speculative trading significantly impacts the Euro’s value. Traders making bets on the Euro’s future movements create short-term volatility. Market sentiment driven by news, forecasts, and geopolitical events can cause rapid fluctuations as traders react to perceived risks or opportunities. 

Autorul

The ACY Securities Education Team comprises a group of seasoned professionals with decades of experience in the trading industry. Their collective expertise covers various financial markets and trading strategies, making them a valuable resource for traders seeking insightful guidance. This dynamic team not only imparts their knowledge through comprehensive educational materials but has also authored influential books on trading, further establishing their credibility in the field. With their unparalleled experience and dedication to empowering traders, the ACY Securities Education Team is at the forefront of providing top-notch trading education.

Try These Next